你提供的照片可能用于改善必应图片处理服务。
隐私政策
|
使用条款
无法使用此链接。检查链接是否以 "http://" 或 "https://" 开头,然后重试。
无法处理此搜索。请尝试其他图像或关键字。
试用视觉搜索
使用图像搜索、识别对象和文本、翻译或解决问题
将一个或多个图像拖到此处,
上传图像
或
打开相机
将图像放到此处以开始搜索
要使用可视化搜索,请在浏览器中启用相机
English
全部
搜索
图片
灵感
创建
集合
视频
地图
资讯
更多
购物
航班
旅游
笔记本
自动播放所有 GIF
在这里更改自动播放及其他图像设置
自动播放所有 GIF
拨动开关以打开
自动播放 GIF
图片尺寸
全部
小
中
大
特大
至少... *
自定义宽度
x
自定义高度
像素
请为宽度和高度输入一个数字
颜色
全部
仅限颜色
黑白
类型
全部
照片
剪贴画
素描
动画 GIF
透明
版式
全部
方形
横版
高
人物
全部
仅脸部
半身像
日期
全部
过去 24 小时
过去一周
过去一个月
去年
授权
全部
所有创作共用
公共领域
免费分享和使用
在商业上免费分享和使用
免费修改、分享和使用
在商业上免费修改、分享和使用
详细了解
清除筛选条件
安全搜索:
中等
严格
中等(默认)
关闭
筛选器
768×1024
scribd.com
A Comprehensive Guide to Solvin…
678×416
brainkart.com
Matrix Inversion Method - Definition, Formulas, Solved Example Problems
444×96
brainkart.com
Matrix Inversion Method - Definition, Formulas, Solved Example Problems
638×203
brainkart.com
Matrix Inversion Method - Definition, Formulas, Solved Example Problems
1200×600
github.com
GitHub - eelstork/Matrix-Inversion: 4x4 matrix inversion method derived from th…
1188×720
linkedin.com
Fast matrix inversion in FPGA
2048×1152
slideshare.net
INVERSION OF MATRIX BY GAUSS ELIMINATION METHOD | PPTX
2048×1152
slideshare.net
INVERSION OF MATRIX BY GAUSS ELIMINATION METHOD | PPTX
500×281
tes.com
Matrix-Inversion | Teaching Resources
2048×1152
slideshare.net
Matrix inversion | PPTX
1200×600
github.com
GitHub - zhihh/Parallel-Optimization-of-Matrix-Inversion: 矩阵求逆的算法是LU算法,优化使用Ope…
1024×768
SlideServe
PPT - Matrix Inversion PowerPoint Presentation, free download - ID:320…
1024×768
SlideServe
PPT - Matrix Inversion PowerPoint Presentation, fre…
768×432
quantmatter.com
Matrix Inversion Algorithms: Principles, Techniques, and Applications - Quant Matter
1024×683
quantmatter.com
Matrix Inversion Algorithms: Principles, Techniques, and Appli…
850×1100
researchgate.net
(PDF) A matrix-inversion method: …
850×1100
ResearchGate
(PDF) SPIN: A Fast and Scalable Matr…
1226×1757
studypool.com
SOLUTION: Basic mathematics inv…
850×168
researchgate.net
Matrix Inversion Complexity Comparison | Download Scientific Diagram
1620×1215
studypool.com
SOLUTION: Lecture 06 inverse of a matrix and matrix inversion metho…
1620×1215
studypool.com
SOLUTION: Lecture 06 inverse of a matrix and matrix inversi…
721×485
researchgate.net
Required time for inversion of a matrix using the submatrix meth…
481×151
chegg.com
Solved Use matrix inversion method for solving the system of | Chegg.com
507×265
researchgate.net
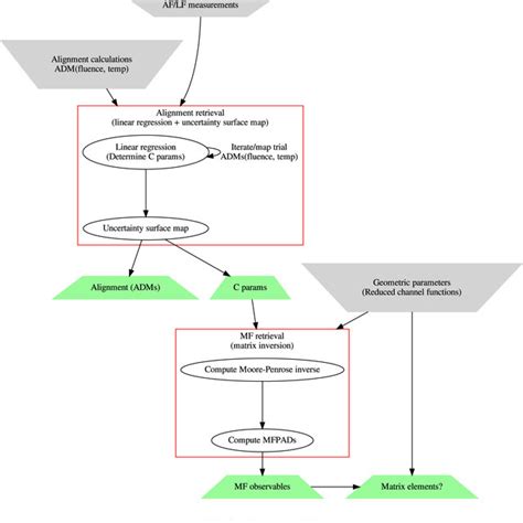
Definition of the measurement quantities for the matrix inversion... | Download Scientific …
710×428
semanticscholar.org
Figure 1 from A Method of Ultra-Large-Scale Matrix Inversion Using Block Recursion | Sem…
684×292
semanticscholar.org
Figure 1 from A Method of Ultra-Large-Scale Matrix Inversion Using Block Recursion | Semantic ...
850×243
researchgate.net
Experimental results: Matrix inversion. | Download Scientific Diagram
509×296
researchgate.net
PERFORMANCE EVALUATION OF PROPOSED MATRIX INVERSION DESIGN WITH... | Downloa…
640×640
researchgate.net
Matrix inversion protocol outline. Filled shapes indic…
850×1203
researchgate.net
(PDF) Combinatorial an…
640×640
researchgate.net
Matrix inversion protocol outline. Filled shapes indic…
850×1100
ResearchGate
(PDF) Fast Matrix Inversion Updates f…
640×640
researchgate.net
Rows of matrix inversion examples. Similar to Fig. 6…
850×1130
researchgate.net
(PDF) Fast matrix inversion method…
850×1215
ResearchGate
(PDF) An Efficient and Generic Alg…
某些结果已被隐藏,因为你可能无法访问这些结果。
显示无法访问的结果
查看更多图片
为你推荐的项目
广告
报告不当内容
请选择下列任一选项。
无关
低俗内容
成人
儿童性侵犯
反馈