你提供的照片可能用于改善必应图片处理服务。
隐私政策
|
使用条款
无法使用此链接。检查链接是否以 "http://" 或 "https://" 开头,然后重试。
无法处理此搜索。请尝试其他图像或关键字。
试用视觉搜索
使用图像搜索、识别对象和文本、翻译或解决问题
将一个或多个图像拖到此处,
上传图像
或
打开相机
将图像放到此处以开始搜索
要使用可视化搜索,请在浏览器中启用相机
English
全部
搜索
图片
灵感
创建
集合
视频
地图
资讯
更多
购物
航班
旅游
笔记本
自动播放所有 GIF
在这里更改自动播放及其他图像设置
自动播放所有 GIF
拨动开关以打开
自动播放 GIF
图片尺寸
全部
小
中
大
特大
至少... *
自定义宽度
x
自定义高度
像素
请为宽度和高度输入一个数字
颜色
全部
仅限颜色
黑白
类型
全部
照片
剪贴画
素描
动画 GIF
透明
版式
全部
方形
横版
高
人物
全部
仅脸部
半身像
日期
全部
过去 24 小时
过去一周
过去一个月
去年
授权
全部
所有创作共用
公共领域
免费分享和使用
在商业上免费分享和使用
免费修改、分享和使用
在商业上免费修改、分享和使用
详细了解
清除筛选条件
安全搜索:
中等
严格
中等(默认)
关闭
筛选器
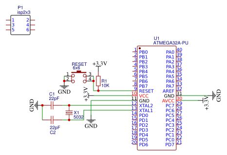
1104×1110
nishtahir.com
Programming an Atmega32 using an Arduino
1365×1024
Instructables
Using Atmega32 With Arduino IDE : 3 Steps - Instructables
1356×1024
Instructables
Using Atmega32 With Arduino IDE : 3 Steps - Instructables
1626×1024
Instructables
Using Atmega32 With Arduino IDE : 3 Steps - Instructables
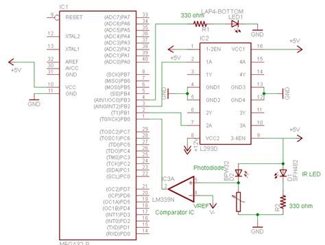
764×577
blogspot.com
Intellectus Acturi: A very simple ATmega32 project
1021×765
blogspot.com
Intellectus Acturi: A very simple ATmega32 project
990×824
Instructables
Using Atmega32 With Arduino IDE : 3 Steps - Instructables
1280×720
linkedin.com
[Video] My new project "Smart Home 🏚" using Atmega32 microcontroller | Ahmed Adel posted …
619×422
Electronic Circuits
Digital Clock using Seven Segment Display and ATMega16
708×360
linkedin.com
How I used ATmega32 microcontroller for microwave project | Ahmed El-Debas posted on …
1280×720
linkedin.com
My Project based on ATMEGA32 microcontroller | Islam Elsayed posted on th…
1100×1100
elementzonline.com
Buy Atmega16/Atmega32 …
724×360
linkedin.com
Esraa Muhammad on LinkedIn: 🚀 Project Completion: Smart Home Automation Using …
750×579
circuitdigest.com
Fingerprint Based Biometric Attendance System Project using A…
650×413
circuitdigest.com
Digital Voltmeter using AVR Microcontroller (ATmega32): Circui…
1920×1268
www.pinterest.com
Arduino for Atmega32 | Detailed Circuit Diagram Available | Ardui…
768×1024
scribd.com
Advanced View of Atmega Microcont…
768×1024
scribd.com
Advanced View of Atmega Microcont…
3:43
www.youtube.com > Hossam Mamdouh
Home Automation Using ATMEGA32
YouTube · Hossam Mamdouh · 991 个浏览人数 · 2022年7月18日
31:05
www.youtube.com > Mahmoud Abdelmoneim
Simple Calculator Project "ATmega32"
YouTube · Mahmoud Abdelmoneim · 1.2万 个浏览人数 · 2022年9月19日
665×881
bbs.16rd.com
ATmega32/ATme…
1280×720
www.youtube.com
Embedded Systems project, multi-function machine Atmega32 - YouTube
1169×827
oshwlab.com
ATmega32 development kit - Platform for creating and sharing projects - OSHWLab
2048×2898
slideshare.net
Advanced View of Atmega Microc…
466×318
oshwlab.com
ATmega32 - Platform for creating and sharing projects - OSHWLab
2048×2898
slideshare.net
Advanced View of Atmega Micr…
1200×600
github.com
GitHub - aminsakhaei/ATmega32-Projects: Three Mini-Projects Implementation in C for the AVR ...
600×450
atmega32-avr.com
Projects Tutorials Code Library for Atmels AVR Microcontroller
1200×600
github.com
GitHub - MahmoudSamy511/Atmega32_Projects: Projects Based On Atmega32 Microcontroller
1593×769
github.com
GitHub - NohaAhmed01/ATMega32_Safe: This project uses AVR drivers like Math.h, STD_types.…
1200×600
github.com
GitHub - TylerNels/ATMega32-Embedded-Systems-Projects: C code for 4 different projects built ...
452×640
slideshare.net
Advanced View of Atmega Mic…
1169×827
oshwlab.com
Atmega 32 Board - Platform for creating and sharing projects - OS…
474×344
linkedin.com
RGB project based on Atmega32 microcontroller | Rahma Ayman Ismail …
822×512
atmega32-avr.com
AVR ATmega Projects Archives - ATMega32 AVR
某些结果已被隐藏,因为你可能无法访问这些结果。
显示无法访问的结果
查看更多图片
为你推荐的项目
广告
报告不当内容
请选择下列任一选项。
无关
低俗内容
成人
儿童性侵犯
反馈